三国志2015
策略 | 59.19MB | 2021-11-06
下载来自: 98游戏 浏览: 0 次 2026-02-19 19:14:46:02
我的世界种子查询方式因版本而异,java 版与基岩版操作路径不同:java 版可通过命令 /seed 或 f3 调试界面获取;基岩版则在世界设置中直接显示;服务器端需具备管理员权限或查阅配置文件。

《我的世界》种子查询详细步骤如下:
一、Java 版单机游戏中,按下 T 键调出聊天窗口,输入 /seed 并确认发送,系统将在聊天栏返回当前世界的种子值,支持一键复制。
二、Java 版中按 F3 键开启调试信息面板,在界面内定位到 “Seed” 项,其右侧所列数字即为该世界的种子。
三、Java 版多人服务器中,仅拥有 OP 权限的玩家可执行 /seed 命令查看;普通玩家无法调用,须向服主或管理员索取。
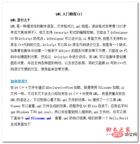
本文档主要讲述的是QML入门教程;QML是一种描述性的脚本语言,文件格式以.qml结尾。语法格式非常像CSS(参考后文具体例子),但又支持javacript形式的编程控制。它结合了QtDesigner UI和QtScript的优点。QtDesigner可以设计出.ui界面文件,但是不支持和Qt原生C++代码的交互。希望本文档会给有需要的朋友带来帮助;感兴趣的朋友可以过来看看

四、基岩版进入游戏后,点击暂停菜单 → 设置 → 世界选项(或“世界信息”),种子将以明文形式展示,部分版本支持长按进行复制。
五、服务器管理员可打开服务端根目录下的 server.properties 文件,搜索 seed= 字段,等号后的内容即为当前世界种子。
六、新建世界时,在“高级世界生成设置”或“自定义种子”界面中,种子栏默认显示或允许手动输入,便于预览与设定。
还没有玩家发表评论,快来抢占沙发吧!