战魔
网络游戏 | 104M | 2020-12-16
下载来自: 98游戏 浏览: 0 次 2026-02-19 23:34:43:02
可通过三种方法发布30秒朋友圈视频:一、用微视上传并同步至朋友圈;二、将视频分段搭配封面图以多组件形式发布;三、通过收藏功能创建多视频笔记再分享至朋友圈。

如果您希望在微信朋友圈发布超过15秒的视频,但系统提示“仅支持15秒以内”,则可能是由于微信对朋友圈原生视频时长的限制未被绕过。以下是实现朋友圈发布30秒长视频的可行方法:
微信与微视深度绑定后,可通过微视上传并同步至朋友圈,突破原生15秒限制。该方式利用微信后台识别微视发布的合规视频,并允许最长30秒内容直接透出到朋友圈信息流。
1、打开手机微视App,点击底部“+”号进入拍摄或上传界面。
2、选择本地相册中一段时长在30秒以内且分辨率不低于720p的视频文件。
3、编辑完成后,勾选“同步到微信朋友圈”选项(确保微信已登录且授权微视)。
4、点击发布,等待微视上传完成,稍后该视频将自动以卡片形式出现在您的朋友圈。
当单条视频无法满足时长需求,可将30秒视频拆分为两段,配合封面图与文字说明,形成视觉连贯的多组件动态帖。此方法不触发时长拦截机制,且用户滑动查看时体验接近长视频。
1、用剪辑工具(如剪映)将30秒视频切分为前15秒+后15秒两个独立文件。
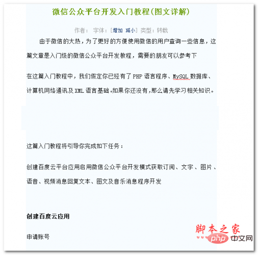
由于微信的大热,为了更好的方便使用微信的用户查询一些信息,这篇文章是入门级的微信公众平台开发教程,需要的朋友可以参考下 这篇入门教程将引导你完成如下任务: 创建百度云平台应用启用微信公众平台开发模式获取订阅、文字、图片、语音、视频消息回复文本、图文及音乐消息程序开发
2、截取第一段视频的首帧画面保存为封面图,命名为“封面.jpg”。
3、发布朋友圈时,先上传封面.jpg,再依次添加第一段、第二段视频(顺序不可颠倒)。
4、在文字区注明“点击查看完整视频→滑动观看下一段”,引导好友连续操作。
微信“收藏”功能支持插入多段视频并生成图文笔记,该笔记可分享至朋友圈,且每段视频仍可保留原始时长。分享后,好友点击链接跳转至收藏页即可观看全部内容。
1、进入微信“我”→“收藏”,点击右上角“+”新建笔记。
2、点击笔记编辑区的“图片/视频”按钮,依次插入两段各15秒的视频文件(总时长可达30秒)。
3、添加标题与说明文字,点击右上角“完成”保存。
4、在收藏列表中长按该笔记,选择“分享到朋友圈”,确认发送。
以上就是98游戏小编为大家带来的全部内容,想了解更多精彩请持续关注本站。
还没有玩家发表评论,快来抢占沙发吧!